This website requires JavaScript.
Explore
Help
Sign In
sek1ro
/
lab
Watch
1
Star
0
Fork
0
You've already forked lab
Code
Issues
Pull Requests
Actions
Packages
Projects
Releases
Wiki
Activity
Files
e9f6af1b551b838a0fdfd08be5d3f5d11712898e
lab
/
circuit
/
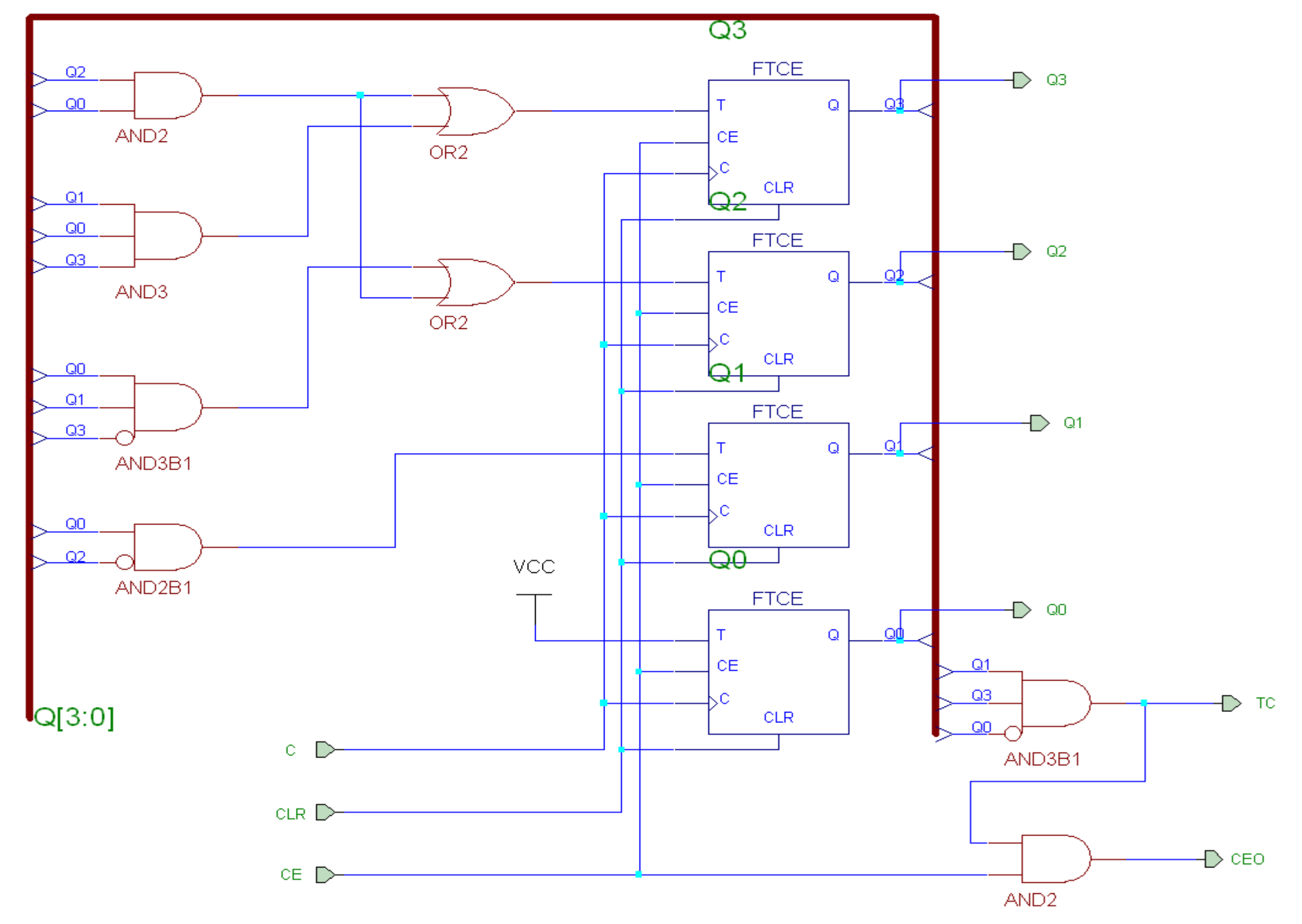
25-1
/
4
/
div_t_schema.png
SEK1RO
41e46f1909
feat(circuit-4,dz)
2025-11-02 23:36:38 +03:00
167 KiB
2117x1503px
Raw
History